图文来源BIMBANK 二次结构作为建筑工程的主要组成部分,其细部节点繁多,传统的...
2025-02-22 1.7k 6.88

这句话的来源主要出处是根据16G101-3图集-P70得知: 当独立基础底板长度≥2500时,...
2021-09-25 1.24k

问题:什么是节点区箍筋?核心区箍筋呢? 解决办法:节点区指的是柱与梁或者...
2021-09-17 557

1、有结构图纸的识图能力。 对于剪力墙结构、框架结构、砖混结构三大类型图纸的熟...
2021-08-30 519

后缀为GCS的文件是神机妙算的软件做的。需要使用神机妙算软件打开(非广联达软件)
2021-08-25 480

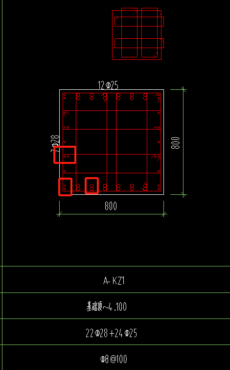
问题一: 框架梁上有两种箍筋,一个箍筋是C8@100范围是1700,一个是箍筋C8@100...
2021-08-24 383

问题:广联达云计价为什么工料机显示里材料的数量为0? 解答:若工料机显示里材料...
2021-08-21 801

叠合板是由预制板和现浇钢筋混凝土层叠合而成的装配整体式楼板,广联达软件中分叠...
2021-08-21 722

可能很多小伙伴儿不明白什么是砌体加筋,什么是砌体通长筋。 如果用过广联达的小...
2021-08-12 963

基础梁: 基础梁是承受整个建筑的主要承重结构构件。 基础联系梁:基础连系梁只是...
2021-08-11 532

问题:广联达画窗时提示位置非法,是什么情况? 解决办法:出现这种情况主要是...
2021-08-09 650

学习清单计价我们先要明确三个目标: 1.了解清单的详细施工工艺; 2.根据清单施...
2021-08-01 628

今天,技术作为业最新的革命性技术已经在全球范围内的复杂大体量建筑中得到了广泛...
2021-07-21 454

BZBJ是筑龙软件做的工程,要导入广联达软件直接导入不了,可以通过导入Excel的格式...
2021-07-17 531

1、抱框柱属于构造,但不是构造柱,不设置马牙槎; 2、在广联达中用构造柱定义抱...
2021-07-17 532

问题:广联达墙柱纵筋前面加*号是什么意思? 解决办法:关于广联达纵筋在前面加*...
2021-07-11 471

不知道你们知道这个计算设置不,剪力墙起始竖向分布钢筋距暗柱边的距离 广联达...
2021-07-07 854

刘庆镛 曾经的文科生,现在的造价男 我是一个文科生,却报...
2021-07-02 421

作者|张园 2018年由于公司承接吴忠市人民医院迁建项目结算复核,我有幸参与吴...
2021-06-26 408

广联达里面可以在带形窗界面---新建带形窗---【属性列表】调整标高等属性信息---使...
2021-06-09 720

问题:广联达悬挑梁如何设置弯起钢筋?能不能分开设置角部钢筋和中部钢筋? ...
2021-06-03 512

HBZF是河北E招冀成的电子标的一种后缀,该类标书暂不支持导入广联达软件。
2021-05-27 425

问题:楼层表中嵌固部位是什么意思?可以有几个嵌固部位吗? 解决办法:嵌固...
2021-05-26 865

导言:通过使用本方法后,广联达建模效率提高至少50%以上,正确率直逼100%,是广...
2022-11-19 3.22kVIP
VIP

问题:广联达提示第一跨跨长输入不正确,如何处理? 解决办法: 出现这种情...
2021-05-17 843

第一章 概况 我是国防科技大学计算机专业的。 05年毕业以后去了一家广州的外企上...
2021-05-12 784

最近在对数的过程中,发现了GTJ2021新增的一个东西,好久没建模了,我都不知道是啥...
2021-05-07 1.38k

技术员岗位职责 认真熟悉施工图纸,提出图纸中存在的问题,搞好图纸的会审工作。 ...
2021-05-05 706

一级钢的右上角带R表示的意思是冷轧带肋钢筋,在广联达软件中输入时用L 输入就行
2021-04-26 529

问题:广联达云计价计价材与未计价材有什么区别? 解决办法: 未计价材的价...
2021-04-19 465

建筑工程预算,其实没什么高深的技术,能看懂图纸,会加减乘除、开方也就够了。如...
2021-04-18 681

我们在算量的过程中,有时候会在梁图中的说明上出现如图的一句话 框架梁KL在屋...
2021-04-15 739
云南省《公路工程施工安全风险分级管控和隐患排查治理双重预防体系建设指南》DB53_T 1447.1~5-2025 共5部分合集下载
云南省《公路工程施工安全风险分级管控和隐患排查治理双重预防体系建设指南》DB53_T 1447.1~5-2025 共5部分合集下载
5分钟前 有人购买 去瞅瞅看
没有账号?注册  忘记密码?

社交账号快速登录

微信扫一扫关注
扫码关注后会自动登录网站