提问网友:鱼
提问日期:2026-01-18 14:46:26
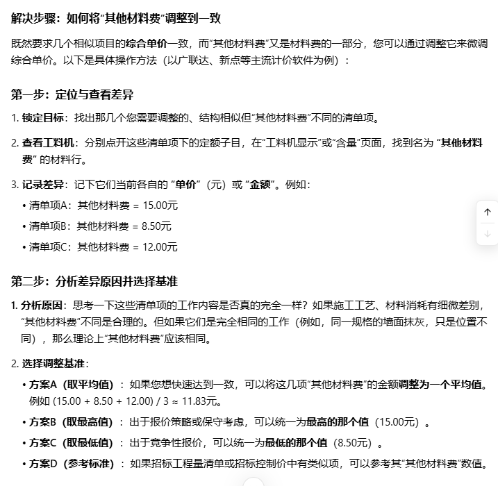
三个定额项目里有其他材料费这一项,给的清单定额项目有两项其他材料费,不知道怎么把他们调整到一样价格了,要求 综合单价一样,求大神指点
解答网友:一路向前
白银专家
综合单价由“人+材+机+管+利”组成,调整“其他材料费”是调整“材料费”的一部分,从而影响单价。
解答网友:binbin
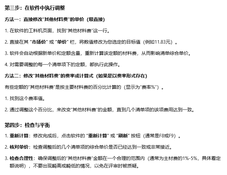
把其中的一个定额子母的其他材料删除,复制另一个材料子母的其他材料费项;这样就保证一样了;或者强制修改综合单价,保证两个综合单价一样了
解答网友:天山雪豹
铂金专家
单价输入一致




评论0