提问网友:青云直上
提问日期:2026-01-18 14:11:22
请问老师,合同中没约定材料价差调整,招标文件中有约定、但是基准价的地区和时间都不是该工程所在地和投标前一个月的日期,结算时候要调整材料价差吗?
解答网友:清欢
黄金专家
不调整
解答网友:大海
钻石专家
没有约定调差的条件、幅度,没有办法调差。
解答网友:binbin
如果主材价格变换太大,超过一定幅度,可以和业主协商增补合同
解答网友:竹风
白银专家
协商调整
解答网友:一路向前
白银专家
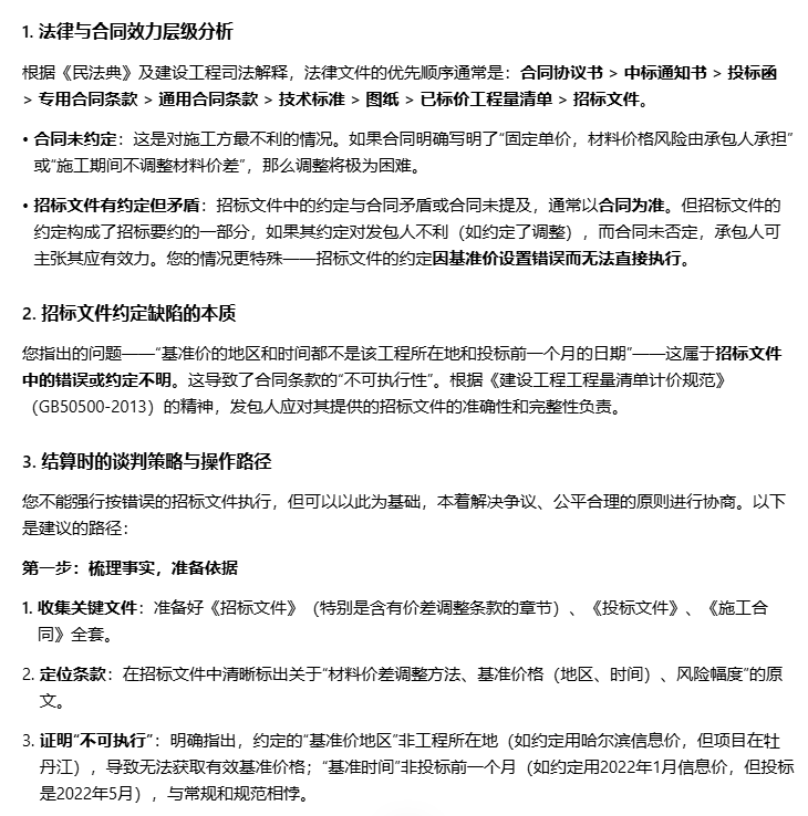
可以调整,但需要强有力的协商和依据。 招标文件的约定存在明显缺陷,但为调整价差提供了谈判基础。您不能直接依据招标文件调整,但可以此为依据,与建设方协商,争取一个公平的调整方案。
解答网友:生生不息
黄金专家
招标文件也是合同的构成部分,招标文件有规定可以参考



评论0