提问网友:未来式
提问日期:2026-01-18 13:42:38
解答网友:xagcc
钻石专家
顺位器是可以计算的
解答网友:一路向前
白银专家
-
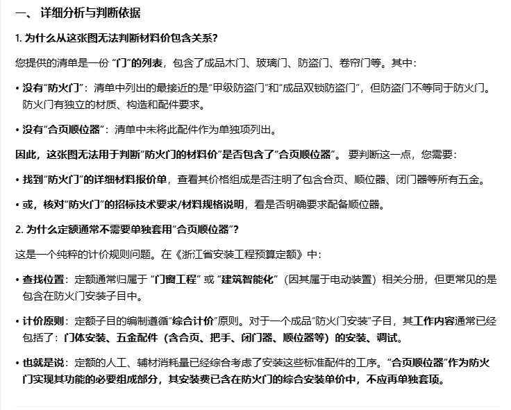
关于材料价:无法从您提供的清单中得出“合页顺位器”材料价是否已含的结论。 因为清单中并未列出“防火门”,也未列出“合页顺位器”这一具体配件。
-
关于定额:是否需要单独套用“合页顺位器”定额,不取决于此清单,而取决于您所执行的《浙江省安装工程预算定额》中相应门窗安装子目的“工作内容”。通常,不需要单独套用。
-
解答网友:nh
钻石专家
查看当地说明看看,参考






评论0