提问网友:juan
提问日期:2026-01-14 14:47:32
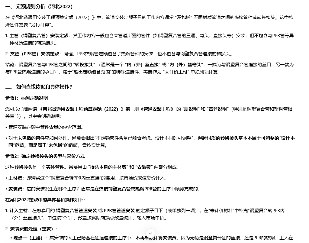
河北22定额,是否有这方面的说明
解答网友:大家广联
钻石专家
单独计算
解答网友:可遇难求
钻石专家
不单独计算(属于管件),仅补充主材。
解答网友:蓝鲸
钻石专家
只单独计算材料费
回答正确望采纳并点赞,因为每一个专家都是免费服务
解答网友:机电侠
定额说明第十条(管件含量表前那段)明确:“若设计与定额材质不同时,可换算管材,管件另计。
解答网友:天山雪豹
铂金专家
不用单独计算
解答网友:生生不息
黄金专家
具体看什么系统,给排水系统可以不用单独计算管件
解答网友:一路向前
白银专家
通常需要单独计算,且河北2022定额有相应的处理规则和子目。



评论0